宝运莱官方网站
首页
关于宝运莱官方网站
产品&解决规划
科技创新
新闻资讯
投资者关系
联系宝运莱官方网站
en
激光智能造作解决规划
与服务提供商
more
宝运莱官方网站介绍
企业文化
荣誉资质
发展过程
社会责任
参与宝运莱官方网站
激光智能造作解决规划
与服务提供商
more
激光利用服务
智能设备
航空零部件
激光器
激光智能造作解决规划
与服务提供商
more
研发中心
尺度与行业贡献
激光智能造作解决规划
与服务提供商
more
招标布告
新闻动态
行业动态
专题集锦
激光智能造作解决规划
与服务提供商
more
投资者;
通知布告
投资者互动平台
首页
关于宝运莱官方网站
宝运莱官方网站介绍
企业文化
荣誉资质
发展过程
社会责任
参与宝运莱官方网站
产品&解决规划
激光利用服务
智能设备
航空零部件
激光器
科技创新
研发中心
尺度与行业贡献
新闻资讯
招标布告
新闻动态
行业动态
专题集锦
投资者关系
投资者;
通知布告
投资者互动平台
联系宝运莱官方网站
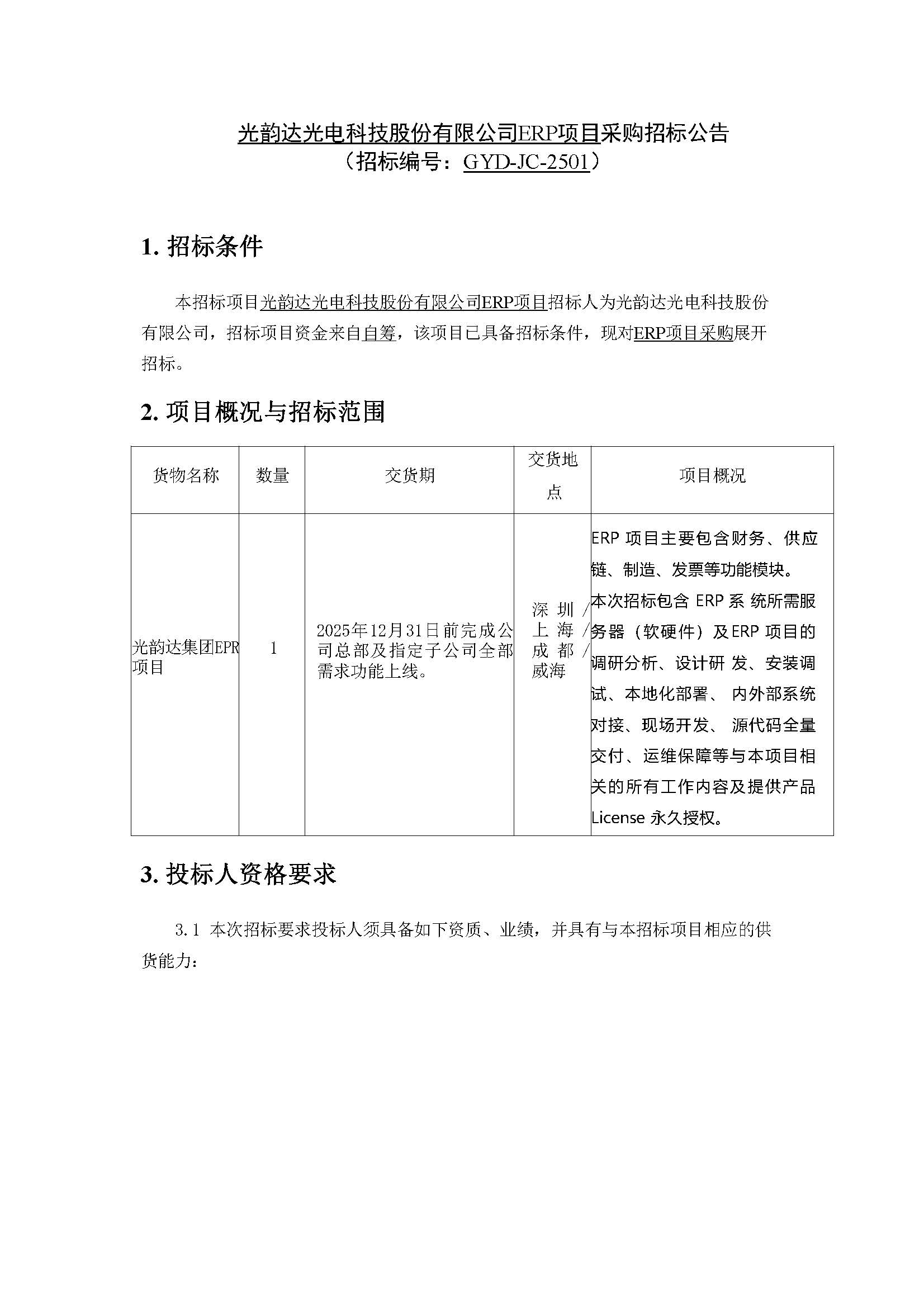
宝运莱官方网站光电科技股份有限公司ERP项目采购招标布告
日期:2025年06月30日
推荐新闻
上一篇:精英汇聚|宝运莱官方网站荣获2024年杜着秀合作同伴
下一篇:中国专利领域最高荣誉 | 宝运莱官方网站荣获中国专利优良奖
返回列表
联系宝运莱官方网站
地址:丽江市南山区侨香路金迪世纪大厦A栋12楼
电话:0755-2698 1000
交谊链接
海富光子
金东唐
版权所有:宝运莱官方网站 粤ICP备13054543号-7
官方微信
快捷导航
关于宝运莱官方网站
产品&解决规划
科技创新
新闻资讯
投资者关系
联系宝运莱官方网站
【网站地图】